网站首页
系部概况
专业设置
道路与桥梁工程技术
城市轨道交通工程技术
铁道工程技术
道路工程检测技术
道路与桥梁工程技术(军士)
师资队伍
组织机构
教学名师
实训条件
校内实训中心
校外实训基地
精品课程
国家级精品课程
省级精品课程
校级精品课程
教学管理
管理制度
教学运营
考务管理
实训管理
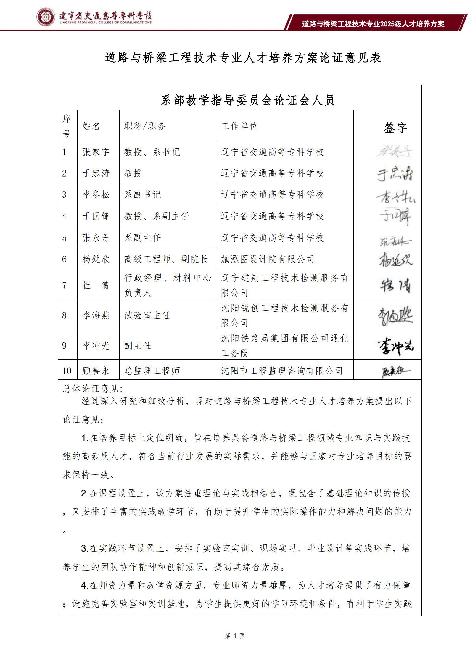
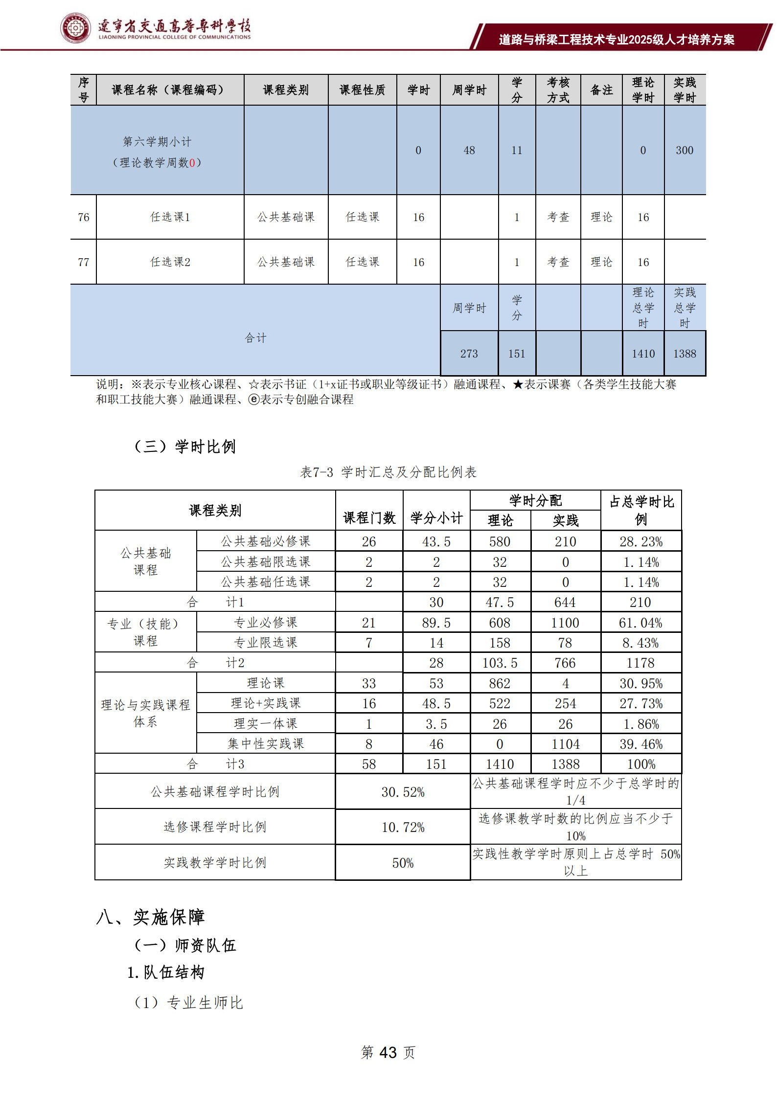
专业人才培养方案
学生管理
工作动态
管理制度
党团建设
学生社团
学风建设
文体活动
技能大赛
社团活动
学生风采
创业创新
新闻公告
当前位置:
网站首页
>>
教学管理
>>
专业人才培养方案
>> 正文
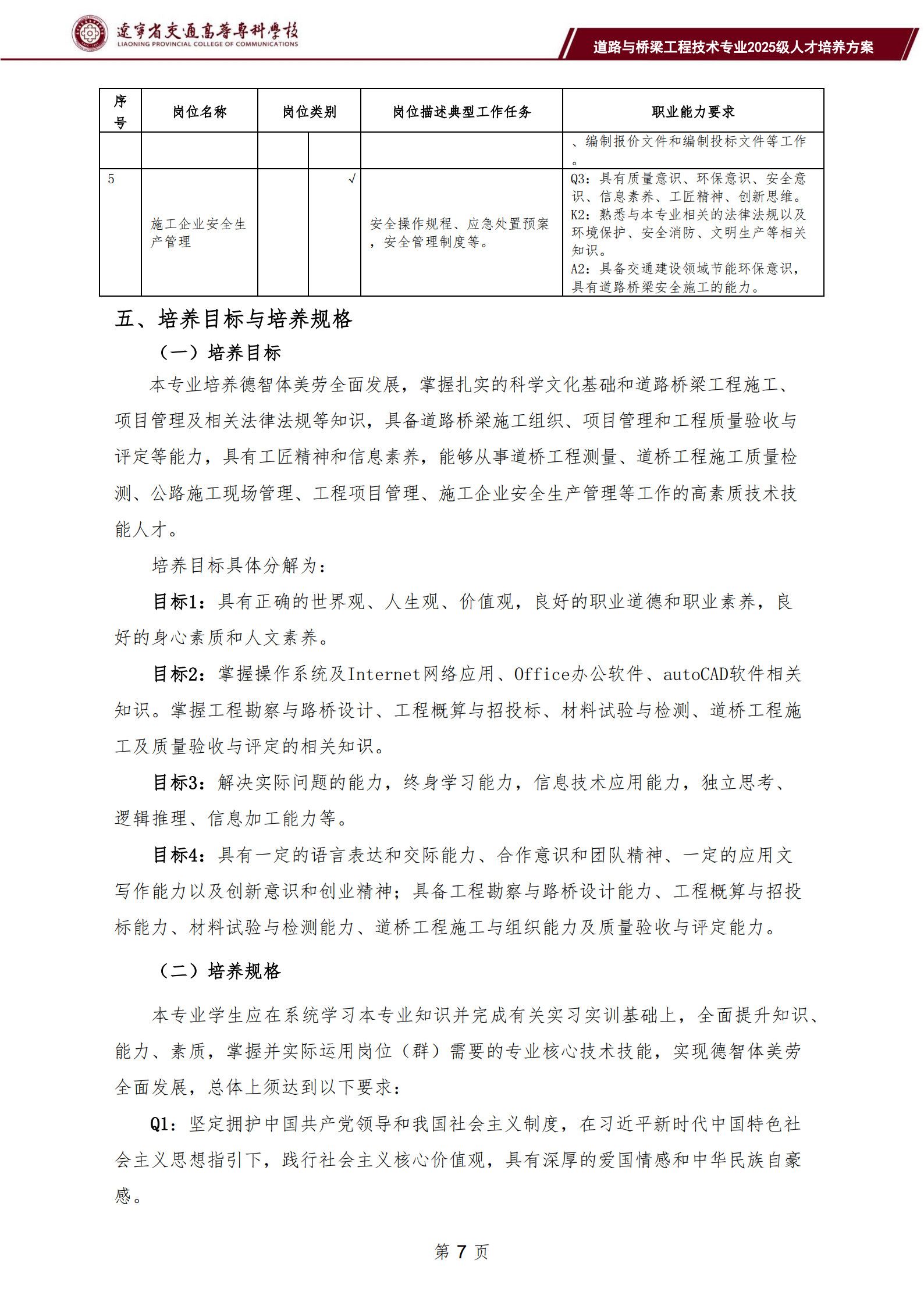
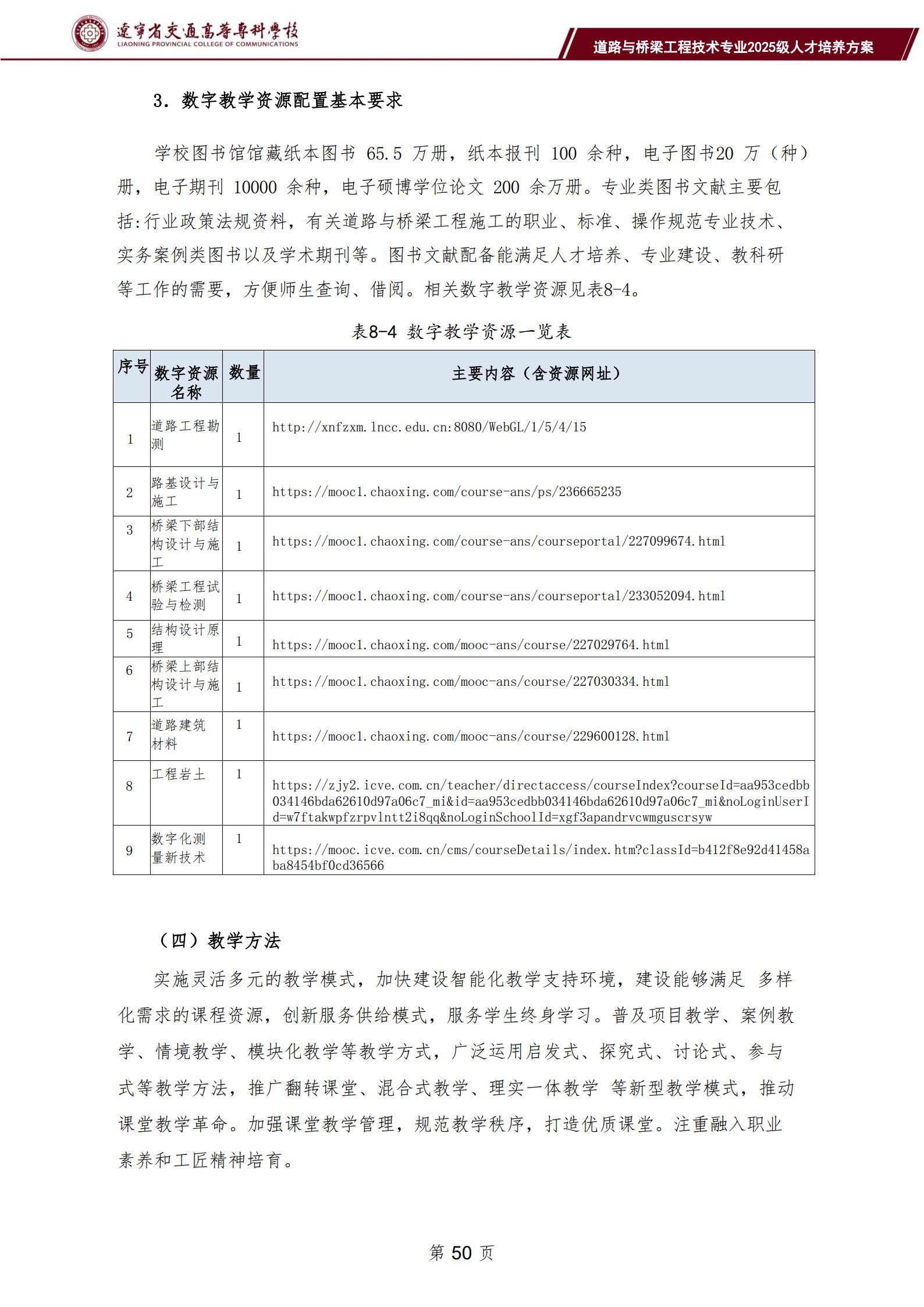
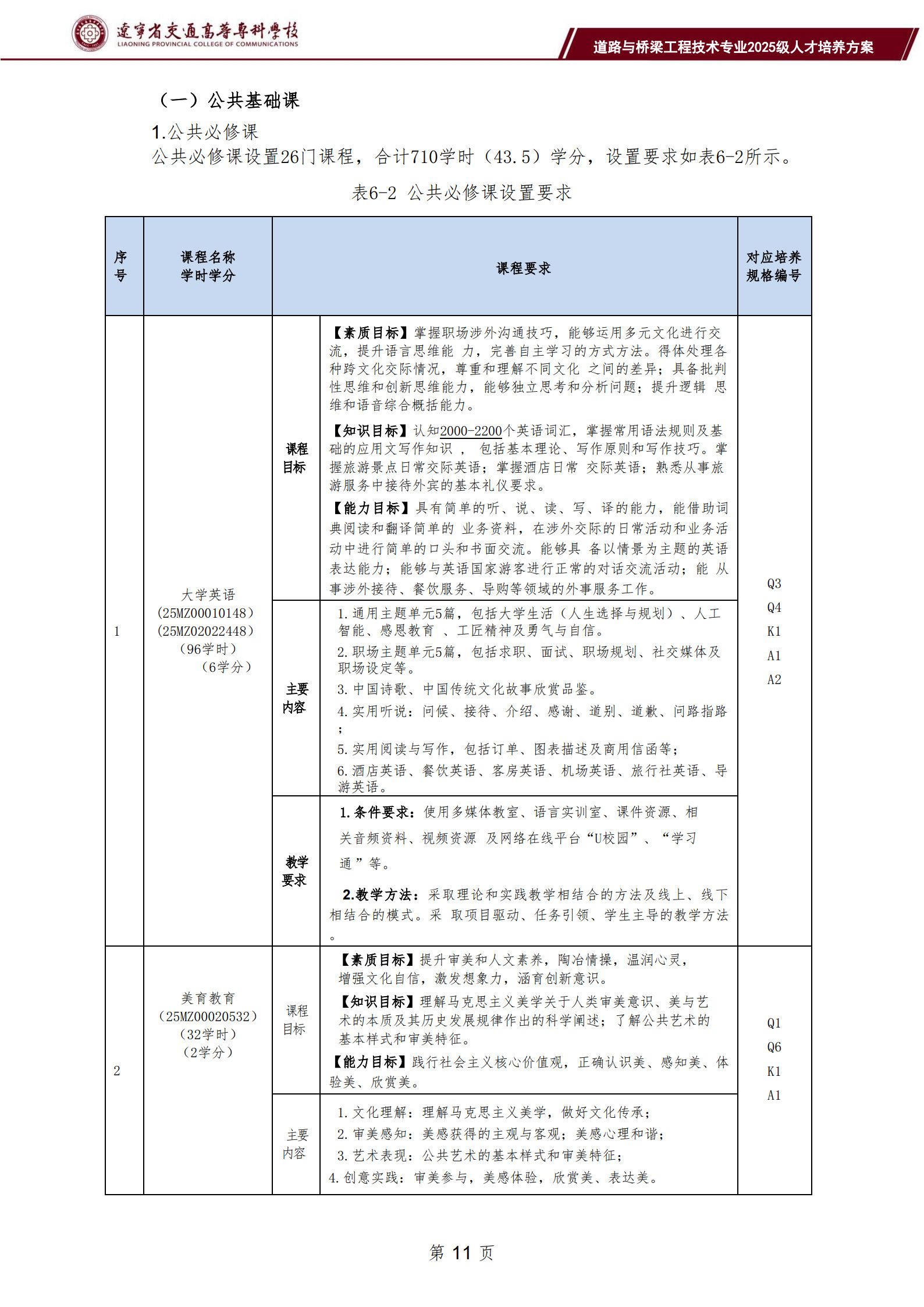
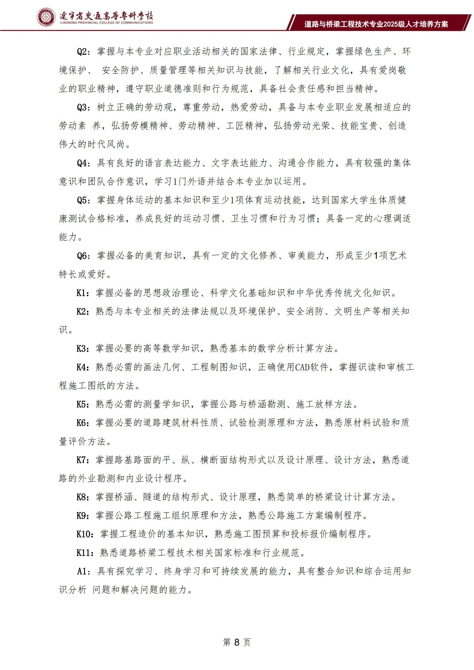
道路与桥梁工程技术专业人才培养方案(2025级)
发布者:
[发表时间]:2025-08-10
[来源]:
[浏览次数]:
乐鱼网页版_乐鱼(中国)官方
|
KY.COM-开云(中国)
|
星空·官方端在线登入-星空(中国)
|
欧亿体育_欧亿体育(中国)
|
leyu·乐鱼(中国)体育官方网站
|
星空官方网站-星空xingkong(中国)
|
M体育平台·(中国)官方网站
|
乐鱼网页版_乐鱼(中国)官方
|
M体育平台·(中国)官方网站
|